November 07, 2018

Share:

ON Semiconductor is well positioned to provide a complete system solution for vehicle electrification including electric charging and powertrain systems. As we continue to see success in this application space, we would like to shine the spotlight on some of the functions such as current and voltage sensing

Along-side the specific power modules for PFC and DC-DC converter stages and discrete power devices (MOSFETs and diodes), we can complete the required application BOM with Current Sense Amplifiers (CSA) solutions. Figure 1 provides a high level block diagram of the entire system.


figure_cs_powertrain_fig1

Figure 1. High Level Block Diagram of a Powertrain System

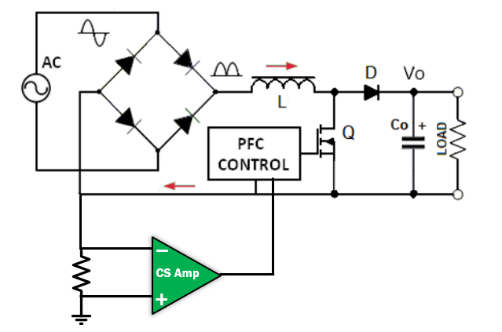
In the Boost PFC circuit below in Figure 2, CSA is used for control and to detect over-current and short circuit conditions. The current feedback in the PFC loop is amplified to be compatible with the Analog to Digital Converter (ADC). This feedback controls the PWM of the switch.


figure_cs_powertrain_fig2

Figure 2. Boost PFC circuit

Current Sensing for the MOSFETs in the DC-DC converter and the traction invertor can be implemented on either the high side or the low side, using either CSA or Op Amps as seen in Figure 3. Often times, one would come across applications where the current sensing is integrated in the driver or controller IC. The need for stand-alone CSA would arise when the accuracy and the response times of the driver is not sufficient.


figure_cs_powertrain_fig3

Figure 3. Current Sensing implementation on either the high side or the low side

Zero-Drift Op Amps such as the NCV333A, are used for low-side current sensing due to the low common-mode voltage range. These devices need external resistors to set the gain, however, due to their zero-drift architecture, they are capable of providing higher precision performance in comparison to the general purpose amplifiers.

The NCV21xR 26V current sense amplifiers are capable of addressing the system’s needs for both low side and high side current sensing. With a low offset of the 35µV and low offset drift of 0.5 µV/°C, these devices provide high accuracy voltage and current measurements for small variations across the shunt resistors. The NCV21xR integrates the gain-setting resistors for better matching and common mode performance. The mismatch between the gain-setting resistors impacts the accuracy of the current measurement and consequently the shunt size.

The perception is that Op amps are more cost-effective than a CSA. However, that is based on part comparison and not the complete solution. An Op Amp with a well-matched precision resistor network can cost the same or more than a CSA. The additional advantage that the CSA offers is the ease of implementation and the overall size of the solution

Download the Current-Shunt Monitors, Voltage Output, Bidirectional Zero-Drift, Low- or High-side Current Sensing datasheet for NCV21xR. It offers details on shunt selection, filtering circuits, transient voltage suppression etc. in the application section to aid in circuit design efforts.

To learn more watchCurrent Sense Deep Dive and Incorporate it into Automotive Applications’ .