May 05, 2020

Share:

Legacy USB Type-A and Micro B cables traditionally had assigned source and device form factors. USB-C (also known as USB Type-C) introduces flexibility so the cable ends can be used interchangeably and in any orientation. USB-C with power delivery (PD) allows systems to negotiate up to 100W of power, far exceeding the previous limitation of 7.5W. The data rates for the USB-C PD standard have also migrated to allow up to 40Gbps.


figure_image

In order to achieve functionality between two or more USB-C systems, the systems must communicate and assign the device that will provide power and data and which device will receive the transferred power and data. This type of device communication role assignment is new to USB. As a result, the USB-C system must be thoughtfully designed for specific applications. ON Semiconductor offers a full suite of AC-DC and DC-DC solutions including reference designs, sample firmware and industry-leading GUI interfaces. ON Semiconductor’s solutions empower customers to quickly and confidently integrate USB-C into their platforms.

AC-DC solutions

AC-DC solutions are used in end applications such as AC-DC wall adapters, USB wall receptacles and industrial power systems.

For intelligent AC-DC applications using the latest USB charging standards, ON Semiconductor has recently introduced a new fully integrated USB-C PD and PPS controller with a synchronous rectifier. The FAN6390 integrates the policy manager and is USB-C PD 3.0 and PPS compliant. It utilizes a very low 5mΩ sense resistor for a fully integrated power solution for up to 60W. High voltage protection on CC lines can also be added to the AC-DC solution as well. The FAN6390 meets all the requirements for compliant USB-C and USB PD designs.

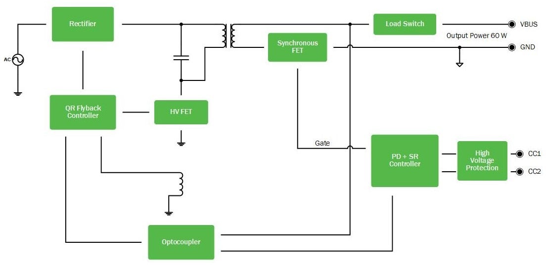
Complementing the FAN6390 is our company’s complete offering of primary side solutions for isolated AC-DC applications. The block diagram below exemplifies our best-in-class AC-DC solutions with their enhanced levels of intelligence to provide the best charging experience for users, even those who keep multiple devices running all throughout the day.


figure_usb_type_c___ac_dc_ibd_draft_5

Figure 1: USB-C AC-DC Solutions Block Diagram 

This block diagram solution supports up to 60 watts of output power supplied at VBUS of 20 V. The maximum output current of this design is 3 A and which can negotiate VBUS to either 5 V, 11 V or 15 V, keeping with the standard voltage offerings defined in the USB-C PD standard. When a USB-C PD contract is not needed for charging, the FAN6390 configures the port to provide power as defined by the USB-C standard. From communicating with the primary side by opto-coupler to integrating all the necessary control to implement the USB-C PD policy manager, the FAN6390 provides the AC-DC designer the tools to successfully utilize the latest USB-C charging standards.

For the AC-DC solutions, ON Semiconductor offers a high performing primary including the MDB10S, a 1A, 1000V low forward drop single-phase bridge rectifier. The star of the show, however, is the NCP1342, the high performing quasi-resonant flyback controller. It includes an integrated high voltage start-up and uses a proprietary Rapid Frequency Foldback technique to enhance light load efficiency for high switching frequencies. This means higher power density and smaller adapters due to smaller transformer and components.


figure_ac_dc_table_updated_5

DC-DC solutions

DC-DC solutions are used in end applications such as PC/Laptop, smartphones, docking stations, accessories, automotive, wearables, consumer and industrial.

 


figure_usb_type_c___dc_dc_ibd_draft_5

 

Figure 2: USB-C DC-DC Solutions Block Diagram

The DC-DC solutions include the NCP81599 with a buck/boost and four integrated 40V FET drivers. It’s QC 3.0 compliant and highly flexible through I2C programming.  Power passes through isolation switches specifically designed for current limiting and overvoltage protection. The FUSB307B USB-C controller itself is fully compliant to PD 3.0 and TCPC and is ideal for multiple port systems. Data rates for USB-C can be as high as 10Gbps which means signal integrity can degrade due to PCB traces and transmission cables. ON Semiconductor has a portfolio of redrivers such as the NB7NPQ1004M that compensate for these losses by engaging varying levels of equalization at the input receiver and flat gain amplification on the output transmitter.  The signals can also be multiplexed through a SS switch which maintains signal integrity.


figure_dc_dc_product_table

ON Semiconductor is making strides in the USB-C PD market segment by enabling and empower AC-DC and DC-DC designers the necessary tools to easily and successfully integrate the latest USB standards into their designs. In addition to the block diagram, ON Semiconductor offers a significant portfolio of application-specific reference designs. The reference designs include customer-friendly GUIs and sample reference code is available in some cases. Continue learning about our USB-C solutions and how they can fulfill your design and solution needs in various applications. 

 

Check out the data sheets referenced within this blog below:

 

Don’t forget to subscribe to our blog to stay up-to-date on our latest technology releases and company initiatives!

Twitter | Facebook | LinkedIn | Instagram | YouTube