July 30, 2019

Share:

The evolution of electronic control of industrial functions requires the ability to measure and precisely control equipment position, angles and rotation. These applications, such as assembly robots, surface and valve actuators, have the potential to not only provide higher quality finished products but to also improve human safety by removing workers from harsh environments.


figure_adobestock_219100685_robot

The wide variation of conditions mechanical industrial equipment must operate in provides a challenge as applications that historically have been purely mechanical now move to hybrid mechanical and electrical systems. In order for industrial integrated circuits to enable these capabilities, precision in a wide variance of environmental conditions is an absolute requirement. These new systems must operate in the same environments and with equal or greater reliability than the mechanical systems they replace.

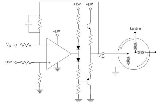
When we think of mechanical systems our first thoughts are of motion. Something needs to be turned, it needs to be moved up, down, left or right. A key element in using digital control to make a real-world motion is the resolver, a resolver controls the motion of a system. A key semiconductor device driving a resolver is an operational amplifier. An example of such a requirement is seen below, a resolver circuit that can be used in applications like industrial robotic arms. (Figure 1) In this example signals are passed to the operational amplifier which drives the resolver to rotate the arm of an industrial robot. 


figure_figure1_industrial_robot_arm_opa_blog

Figure 1

Not only does the requirement for exact motion, degrees of rotation or measures of linear movement, require precision it also requires consistency over both time and temperature. It’s important that inputs initiated by the process controller result in the same motion at all environmental extremes, regardless of the worldwide factory location. It’s also important to have consistent movement from day one of delivery and to provide that consistent motion throughout the duration of the 10 plus year industrial life cycle.

At ON Semiconductor, we offer two types of precision operational amplifiers, NCS21911 & NCV21911, which are excellent choices that meet the requirements of exact performance over a broad temperature range (-40oC to 125oC) and maintains this performance over the many years of operation required by the industrial market. The specifications of precision input offset voltage and precision input offset voltage drift over temperature support industrial robot applications in many areas, a familiar one is automobile manufacturing. The innovative technology used is Zero-Drift, most operational amplifiers performance differs as temperature changes and as the product ages. The Zero-Drift innovation is that internally the operational amplifier self-corrects for performance drift. The same Zero-Drift technology used to achieve the very low offset drift over temperature also corrects for input offset voltage drift over time. See Table 1.


figure_table1_industrial_opa_blog

Table 1: NCV21911

Industrial systems designers are tasked with designing systems that must operate in extreme environmental conditions ranging from oil and gas exploration in the arctic to safe passage through the tropical Panama Canal. The goal of the NCS(V)21911’s Zero-Drift technology is to make the designer’s job easier by self-correcting for environmental changes that previously had to be corrected by the system designer. This same technology applies to additional applications including aviation, automotive and weight scales bringing many benefits to each.

Read Zero-Drift Precision Op Amps: Advantages and Limitations of the Chopper-Stabilized Architecture to learn more. Learn more about our Industrial Power and Motion solutions.